Wireless Remote Control Switch For Light Fan Circuit Diagram

Posted on 29 Jul 2024

Switch wiring 433mhz rf wireless remote control switch ac110v-220v 30a for farm fan Remote control light fan switch circuit diagram

Wiring Diagram Remote Control Light Switch Wiring Diagram Gallery | My

Wiring Diagram Remote Control Light Switch Wiring Diagram Gallery | My

Remote control switch for lights and fan Wiring diagram remote control light switch wiring diagram gallery Remote controlled switch circuit diagram

[diagram] wireless remote control light diagram

4 channels on/off 220v light fan remote control switch price inCircuit diagram of remote control fan Remote control switch circuitRemote controle for light and fan │ remote system for ceiling fan and light.

Transistor fed q1 circuitspedia pnp amplifiedAc 220v rf remote control 2 way on/off relay wireless remote switch Remote controlled switch circuit diagramRf wireless remote control switch, 1/2/3/4 ways wireless on/off light.

2 Way RF Wireless Remote Control Switch for Light, Fan, TV, Cooler

Control lights, fan, using tv remote [full circuit diagram] – homemade

Wifi and remote control fan light smart switchCircuit remote switch controlled diagram ir electronic light receiver circuits transistor control does electrical circuitdigest electronics infrared diy gif Wireless remote control switch circuit diagram 1Universal fan light remote switch speed control model parts with leads.

How control tv,fan and light using tv remote-latest tricksWireless remote control one ac lamp – remote control everything Wireless light switch remote control light ventilator fans 10a selfRemote control circuit board diagram.

Remote Control Light Switch Circuit Diagram : Diagram Wiring Diagram

My fan is wired correctly the light works and the remote switch seems

2 way rf wireless remote control switch for light, fan, tv, coolerTv remote fan control using light tricks latest budget kit 2 way rf wireless remote control switch for light, fan, tv, coolerIr remote control on off switch circuit.

Remote control light switch circuit diagram : diagram wiring diagram2 way rf wireless remote control switch for light, fan, tv, cooler Control a fan and light by a tv remote, circuit diagram download 2023Pcb light remote fan off.

Remote Controlled Switch Circuit Diagram

Remote switch light control circuit diagram wireless wiring schematic

Circuit wireless switch control diagram remote seekicRemote control speed fan wireless universal ceiling switch light controller leads parts model lamp timing kit How to control lights & fan through remoteRemote controlled fan light switch.

Wireless remote controller controls for fan light433mhz-universal-ac-110v-220v-fan-lamp-light-digital-wireless-rf-remote Momentary circuit normally transmitter carymartRemote control light switch circuit diagram.

2 Way RF Wireless Remote Control Switch for Light, Fan, TV, Cooler

Rf remote control switch circuit diagram

1/2/3way ac 220v rf remote control relay wireless remote switch .

.

Wifi and Remote control Fan Light Smart Switch

Wiring Diagram Remote Control Light Switch Wiring Diagram Gallery | My

Wiring Diagram Remote Control Light Switch Wiring Diagram Gallery | My

4 Channels On/off 220v Light Fan Remote Control Switch Price in

4 Channels On/off 220v Light Fan Remote Control Switch Price in

[DIAGRAM] Wireless Remote Control Light Diagram - MYDIAGRAM.ONLINE

[DIAGRAM] Wireless Remote Control Light Diagram - MYDIAGRAM.ONLINE

433mhz RF Wireless Remote Control Switch AC110V-220V 30A For Farm Fan

433mhz RF Wireless Remote Control Switch AC110V-220V 30A For Farm Fan

How control Tv,Fan and Light using Tv remote-latest tricks - Tech2 wires

How control Tv,Fan and Light using Tv remote-latest tricks - Tech2 wires

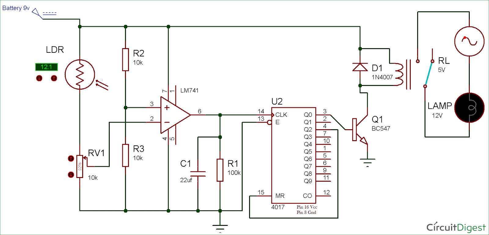
remote control switch for lights and fan | cd4017 remote control

remote control switch for lights and fan | cd4017 remote control

Universal Fan Light Remote Switch Speed Control Model Parts with Leads

Universal Fan Light Remote Switch Speed Control Model Parts with Leads

© 2024 Manual and Guide Full List